Instance Verification Kit (IVK)
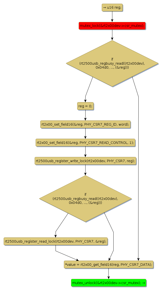
mutex lock @ [5171+34+/linux-3.19-rc1/drivers/net/wireless/rt2x00/rt2500usb.c]
Instance Signature: csr_mutex
|
The Matching Pair Graph:
|
|
Function Name
|
Control Flow Graph (CFG)
|
Events Flow Graph (EFG)
|
Source Correspondence
|
|
rt2500usb_bbp_read
|
|
|
[5062+18+/linux-3.19-rc1/drivers/net/wireless/rt2x00/rt2500usb.c]
|